課題の設定
概要
組織のニーズに合わせて Jira を調整できるように、Jira では課題フィールド (「要約」、「説明」、「課題タイプ」など) の表示と動作を操作できます。ここでは次のことを実行できます。
- フィールドの説明を変更する
- フィールドの非表示、表示の設定
- フィールドの必須、任意の設定
- 課題タイプ、優先度、解像度、およびステータスに独自の値を追加します。
- 新しいカスタムフィールドを作成する
- (一部の) フィールドのリッチテキストレンダラーを有効化する
- 画面にフィールドの配置をする
- それぞれの画面で課題の操作 (例: 「課題の作成」、「課題の編集」) またはワークフローのトランジション (例: 「課題を解決」「課題をクローズ」) がどう表示されるかを選択する
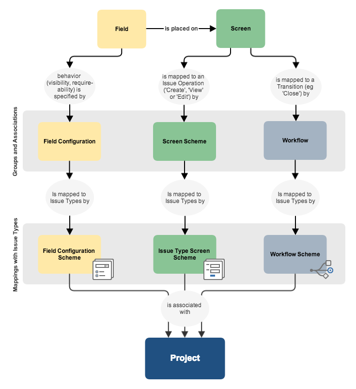
コンセプト
いくつかの重要なJiraの概念は、次のとおりです。
- フィールドの設定 — すべてのフィールドの設定に適用される定義のセット。以下で構成されます: 各フィールドの説明、各フィールドの非表示/表示、各フィールドを必須/オプションのどちらにするか、各テキストフィールドで使用するレンダラーノタイプ。
- 画面 — 画面上に存在するフィールドとその順序を定義します。(非表示フィールドは画面上に存在可能ですが、不可視状態が維持されます。)
- 画面スキーム — 異なる画面に異なる課題操作を関連付けます (例: 「課題の作成」、「課題の編集」、「課題の表示」)。
- ワークフロー — ライフサイクルの間に課題が移動するステップ (ステータス) と他のステップへのトランジションを定義します。画面をワークフローの様々なトランジションにマッピングすることもできます。
- フィールド設定スキーム — フィールド構成と課題タイプを関連付けます。これらはプロジェクトに適用されます。これにより、フィールドや、指定したプロジェクトの各課題タイプに異なる動作を指定できます。
- 課題タイプ画面スキーム — 画面スキームと課題タイプを関連付けます。これらはプロジェクトに適用されます。これにより、特定の操作 (例: 「課題の作成」) や、指定したプロジェクトの各課題タイプに異なる画面を指定できます。たとえば、「バグ」の課題タイプを作成するときと、「タスク」課題タイプを作成するときに別の画面を表示できます。
- ワークフロースキーム — ワークフローと課題タイプを関連付けます。これらはプロジェクトに適用されます。これにより、フィールドや、指定したプロジェクトの各課題タイプに異なるワークフローを指定できます。
- 課題タイプ スキーム — プロジェクトに適用され、それらのプロジェクトで利用できる課題タイプを定義 (または制限) します。
指定されたプロジェクトと関連付けられているフィールド設定スキーム、課題タイプ画面スキーム、およびワークフロースキームが、プロジェクトの課題タイプスキームで指定されていないその他の課題タイプと関連付けられている場合、これらのその他の課題タイプはプロジェクトによって無視されます。これは、プロジェクトの課題タイプスキームによって、プロジェクトで使用できる課題タイプが制約されているためです。
最終更新日: 2022 年 10 月 7 日
Powered by Confluence and Scroll Viewport.
