プロジェクトの画面、スキーム、およびフィールド
プロジェクトの設定
このページの内容
このセクションの項目
関連コンテンツ
- 関連コンテンツがありません
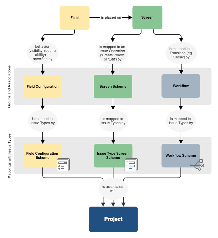
各課題の情報は、その課題に関連付けられているフィールドに保持されています。組織のニーズに合わせて、これらのフィールドを調整できます。下の図は、これらのフィールドが画面やスキームを経由して、課題とどう関連しているかを表わしたものです。
ユーザーは画面で課題を表示し、画面は画面スキームによって (課題の作成や編集など) 特定の課題操作にマッピングされます。次いで、画面スキームは課題タイプ画面スキームによって、課題タイプにマッピングされます。この設定がプロジェクトに関連付けられ、プロジェクト内のすべての課題に適用可能となります。

フィールドや画面、スキームのカスタマイズにより、JIRA アプリケーションの機能を最大限に発揮させ、ユーザーの作業を効率的かつ効果的なものにできます。また、課題が更新されたときに、ユーザーに通知する通知スキームの設定が可能です。
本セクションの以下のページは、ニーズに合わせて JIRA を設定し、カスタマイズするのに役立ちます。
カスタムフィールドを追加する
カスタム フィールドの動作や、各課題に必要な情報を確実に得るためにカスタム フィールドを課題に追加する方法について、もっと詳しく知る
カスタム フィールドの設定
各カスタム フィールドを編集して名前、説明、既定値などを変更する方法については、こちらを参照してください。
フィールドの動作を指定する
フィールドの動作の変更方法や、フィールドが表示されたときに最も重要な情報をユーザーが常に確認し、記録する方法について、もっと詳しく知る
画面の定義
各画面に表示される内容を変更する方法や、画面を課題や課題の操作に関連付ける方法について、もっと詳しく知る
通知スキーム
課題に関する更新があるときに、ユーザーに最新の情報を提供する通知スキームの作成方法について、もっと詳しく知る
カスタム フィールドの最適化
Jira インスタンスで構成の最適化が可能なカスタム フィールドを検索し、それらを改善する方法については、こちらを参照してください。
このセクションの項目
関連コンテンツ
- 関連コンテンツがありません