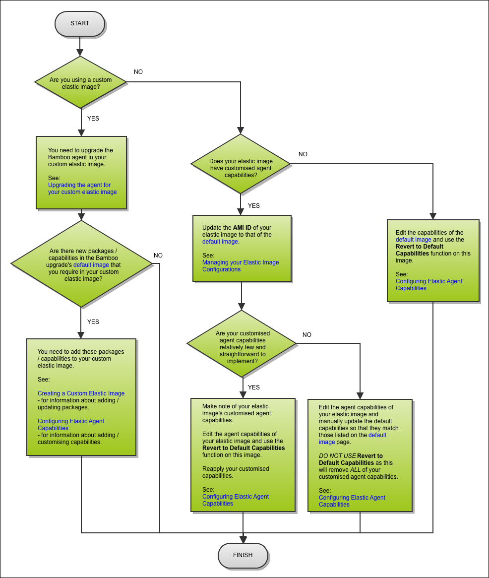
Bamboo アップグレード用のエラスティック イメージの更新

Bamboo のメジャー リリースごとに、既定のパッケージと機能に対するさまざまな更新が既定イメージに加えられます。

したがって、次のいずれかを使用していて、

そのエラスティック イメージにこれらのパッケージ / 機能の更新を確実に反映させるには、次のフローチャートを使用してエラスティック イメージを更新してください。

(warning) Use this flowchart only after Bamboo has been upgraded. For each elastic image you wish to update, follow this flow chart from the start.

エラスティック イメージを更新する

カスタマイズされた機能を備えたエラスティックイメージ:

This flow chart assumes that all elastic images with customized agent capabilities are based off the default image.Please check the default image page to identify the packages and related capabilities available in the default image for .

最終更新日 2016 年 5 月 26 日

この内容はお役に立ちましたか?

はい
いいえ
この記事についてのフィードバックを送信する
Powered by Confluence and Scroll Viewport.